Skip to content

M.R. ENGINEERING

Home » Blog

Blog

M.R. Engineering’s Electrical Engineering Blog is a concise and informative platform dedicated to all things electrical engineering. With a wealth of expertise and a passion for innovation, M.R. Engineering explores the latest advancements, industry trends and practical applications in the field of electrical engineering. Whether you’re a seasoned professional or a curious enthusiast, this blog offers insightful articles, tutorials and updates to keep you informed and inspired in the world of electrical engineering.

Featured Post

JOB: Electronics product Engineer At Ciel

Location: Pune Company: Ciel Experience in design, implementation, and Validation using AUTOSAR METHODOLOGY. Experience in complete software development life cycle (Requirements, design, test...

Handy machine cuts and strips wires so you don’t have to

Handy machine cuts and strips wires so you don’t have to Arduino Team — November 12th, 2022 If you only need a couple of wires, it isn’t a big deal to just cut them and strip them yourself. But if you...

JOB: Embedded Application Engineer At ZF

APPLY HERE Location: Bangalore Company: ZF Your Task Individual contributor and taking-up ownership of the solution Understand technical requirements and come up with implementation architecture...

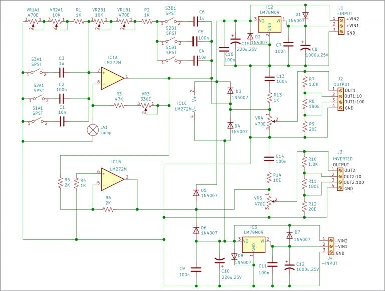
Sinusoidal Signal Generator With Forward And Inverted Outputs

During the testing of audio systems and telephone-like systems, it is useful to have a sinusoidal signal generator that produces forward and inverted signals in the range of around 15Hz to 15kHz. Here...

JOB: Design Engineer 2 At Broadcom In Bengaluru

APPLY HERE Location: Bengaluru Company: Broadcom Role: Execute Layout Design of SRAM/CAM/RF compiler memories in 7/5/3 FF technology. Responsibilities: Development of key building blocks of memory...

System Engineer – System Diagnostics At Caterpillar

Location: Chennai Company: Caterpillar Looking for a dynamic engineer to develop machine electronic systems for Caterpillar machines. Responsibilities include Clearly understand the requirements of...

Electronics Component Engineer At Thermo Fisher Scientific

Location: Hyderabad Company: Thermo Fisher Scientific About the Job The ideal candidate will help bring ownership for a design de-risking of PCBA which may need refresh driven by aging design or...

Tindie Blog | 9V LED Lighting Kit Drains “Dead” Batteries

Nine-volt power pack batteries are used for various purposes, but perhaps most commonly these days they often power smoke alarms. As such, one needs to change them well before they’re fully...

5G Chipset Solution Enables Power Efficient sub-6GHz Connectivity to Devices

A High-performance 4nm Chipset Solution will delivers ultra-fast 5G speeds in Industrial IoT applications. MediaTek T800 chip (source: MediaTek) MediaTek has released T800, a high-performance 4nm...